cad / capp / plm / workflow

Cadmech ProE

Комплекс средств автоматизации конструкторского проектирования для Creo (Pro/ENGINEER)

Ускорение проектирования 3-х мерных конструкций

Как купить Заказать презентацию Документация Инструкция по установке

Cadmech ProE

Cadmech ProE расширяет возможности Creo (Pro/Engineer), позволяя значительно ускорить проектирование 3-х мерных конструкций, и получить конструкторскую документацию, оформленную в соответствии с отечественными стандартами.

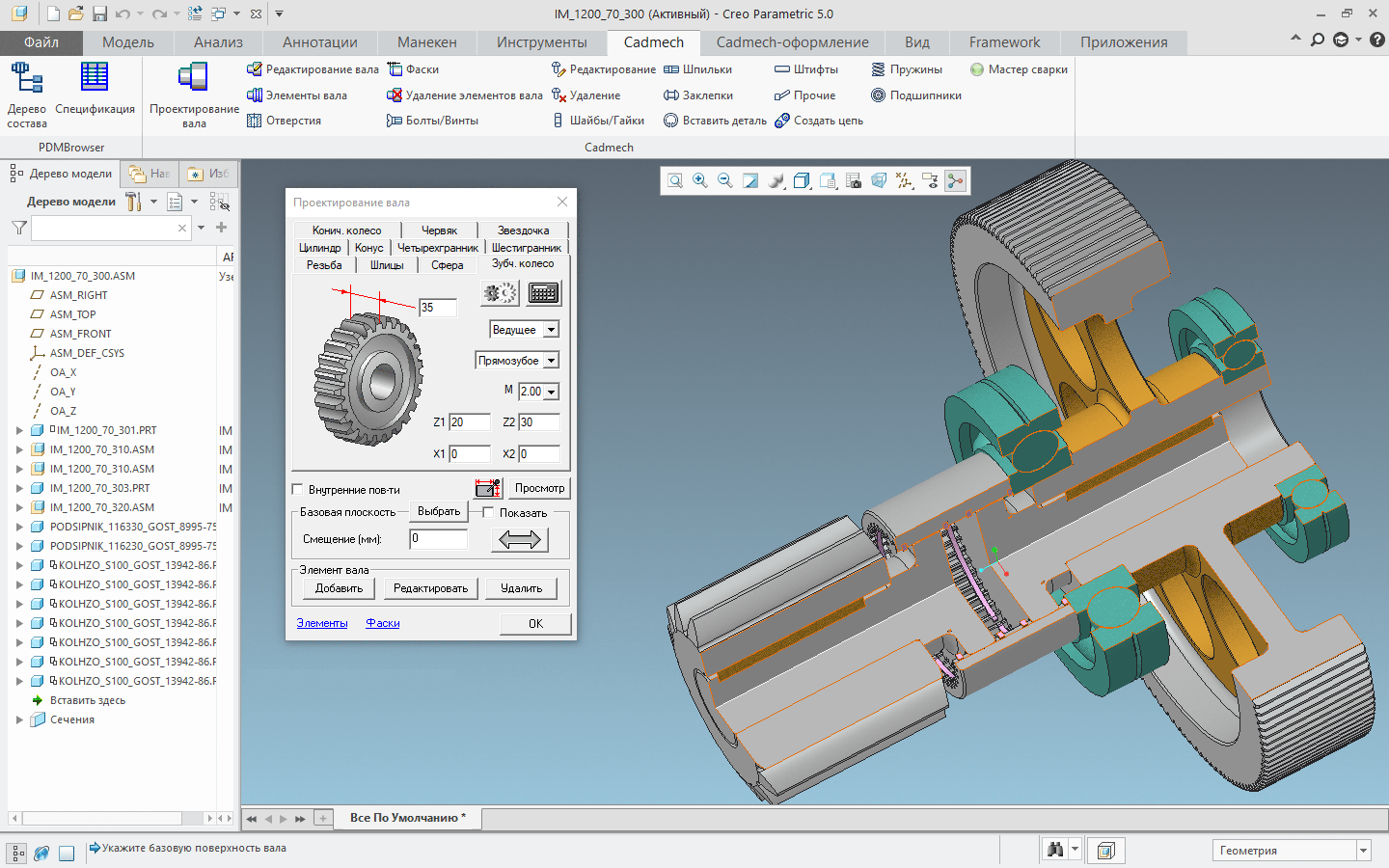
Cadmech ProE предоставляет следующий функционал:

  • Механизм автоматической генерации крепежных соединений.
  • Библиотека стандартных изделий.
  • Модуль проектирования деталей вращения и зубчатых передач.
  • Модуль инженерных расчетов.
  • Автоматическая генерация таблиц контрольных комплексов зубчатых колес различных типов.
  • Оформление чертежей в полном соответствии с ЕСКД.
  • Автоматическое получение спецификаций и ведомостей.

Выберите Ваш Cadmech ProE

Cadmech ProE LT

Комплекс средств для автоматизации конструкторского проектирования с использованием справочно-информационной базы IPS IMBase Pro

Cadmech ProE

Комплекс средств для автоматизации конструкторского проектирования с использованием справочно-информационной базы и автогенерацией спецификаций и ведомостей IPS AVS Pro

Cadmech ProE Pro

Автоматизированное рабочее место конструктора, включающее систему управления инженерными данными и жизненным циклом изделия IPS Search

Cadmech ProE + IPS AVS

Система IPS AVS обеспечивает автоматическое получение спецификаций (единичных и групповых) на разработанные изделия или узлы, с последующим выпуском различных ведомостей (ВП, ВС, ПЭ…). При этом вся необходимая информация берется автоматически из свойств моделей. После формирования и оформления спецификаций номера позиций автоматически генерируются на соответствующих полках-выносках на чертеже. Встроенный редактор бланков позволяет пользователям создавать бланки той формы, которая принята на предприятии или в отрасли.


Cadmech ProE + IPS AVS + IPS Search

Cadmech ProE имеет двунаправленную ассоциативную связь с системой ведения архива технической документации, информации о составе изделия и документооборота IPS Search и системой автоматизированного выпуска спецификаций и ведомостей IPS AVS. Таким образом используя все преимущества глубокой интеграции систем IPS Search, Cadmech ProE и IPS AVS, пользователи смогут получить полный, учтенный в архиве комплект конструкторской документации на разрабатываемое изделие.

Мы используем файлы cookie для улучшения работы сайта и его взаимодействия с пользователями. Продолжая работу с сайтом, Вы разрешаете использование cookie-файлов.


Вы можете запретить сохранение cookie в настройках вашего браузера.